喜临门实控人股权100%被轮候冻结

来源:环球网2026-04-07 09:58

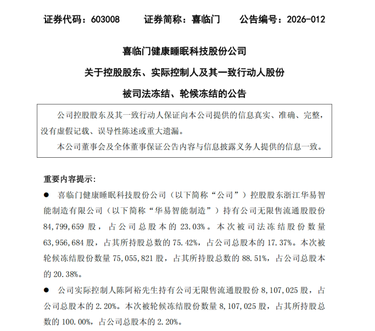
【环球网综合报道】4月6日,喜临门发布公告称,公司控股股东浙江华易智能制造有限公司及其一致行动人所持公司股份遭遇大规模司法冻结及轮候冻结,合计涉及公司总股本的25.08%被司法冻结,24.86%被轮候冻结。

公告显示,公司控股股东华易智能制造持有公司8479.97万股无限售流通股,占总股本23.03%。本次其6395.67万股股份被司法冻结,占其持股总数的75.42%,对应公司总股本的17.37%;同时7505.58万股股份被轮候冻结,占其持股总数的88.51%,对应总股本20.38%。

实际控制人陈阿裕直接持有公司810.70万股,占总股本2.20%,本次其全部持股被轮候冻结。控股股东一致行动人绍兴市越城区华瀚股权投资合伙企业持有3680.80万股,占总股本9.90%,其中2840.80万股被司法冻结,占其持股77.18%,840万股被轮候冻结,占其持股22.82%。

图源:喜临门公告

值得一提的是,近日喜临门接连披露多项公司事项,涵盖子公司银行账户被非法划转1亿元、上市公司起诉控股股东及实控人、公司与实控人遭证监会立案等。

此前,4月1日,喜临门发布公告称,因涉嫌信息披露违法违规,中国证监会决定对公司及公司实控人陈阿裕立案。

另外,喜临门披露公司正起诉控股股东及其一致行动人。公告显示,喜临门及两家全资子公司已就损害公司利益责任纠纷,向绍兴市越城区人民法院起诉控股股东浙江华易智能制造、一致行动人华瀚投资及实控人陈阿裕,涉案金额合计4.78亿元,案件已获法院受理。公司指出,被告方通过贷款转贷、保理融资等模式非经营性占用公司资金,截至目前占用余额累计达1.9亿元,已超过公司最近一期经审计净资产绝对值5%。

图源:喜临门公告

  • 支付宝“碰一下” 解锁闵行千万消费券新玩法

    5月1日,上海闵行区携手支付宝推出“碰见闵行·嗨购不停”主题活动,发放1000万元消费券。活动首日便展现出强劲的消费撬动效应,带动消费金额突破1300万元,消费券撬动比高达9.58。支付宝以数智技术结
    环球网
    2026-05-06 15:04
  • 天津跟进出台楼市新政!

    又一城市跟进出台楼市新政。 4月30日,天津出台11条楼市新政,其中提出,鼓励各区面向各类人才、新市民、青年人、应届大学毕业生等群体发放购房补贴或租房补贴,鼓励购买改善性住房,完善积分落户政策等,同
    证券时报网
    2026-05-06 09:39
  • 楼市热度最高的假期之一!五一期间一线城市二手房成交同比涨40%,武汉新房销售面积翻倍

    今年的五一小长假成为近年来楼市热度最高的假期之一。在多地楼市新政密集落地叠加市场信心持续修复的作用下,全国多个热点城市看房、成交全线走高。 中原地产研究院统计数据显示,五一假期期间,一线城市二手房成
    澎湃新闻
    2026-05-06 09:38
  • 京城楼市实探:“刚需”与“改善”潜力平稳释放

    证券日报记者 陈潇 “五一”假期期间,北京楼市运行态势平稳。《证券日报》记者实地走访发现,多数新房项目未推出大幅促销活动,主要延续前期开盘优惠政策,或通过阶段性营销活动加速去化,整体让利幅度有限;与
    证券日报
    2026-05-06 09:37
  • 前4个月百强房企实现销售总额9004.5亿元

    证券日报记者 陈潇 房地产市场边际修复迹象逐步显现。中指研究院数据显示,2026年1月份至4月份,百强房企(以全口径销售额排序,下同)实现销售总额9004.5亿元,同比降幅较前3个月缩小3.8个百分
    证券日报
    2026-05-06 09:36
  • 多地“好房子”标杆项目接连落地

    证券日报记者 丁蓉 近日,多地“好房子”标杆项目接连落地,保利发展控股集团股份有限公司(以下简称“保利发展”)、越秀地产股份有限公司(以下简称“越秀地产”)等头部房企争相发力“好房子”建设。 上海
    证券日报
    2026-05-06 09:35
  • 新政密集落地 小长假热点城市楼市升温

    “五一”假期前后,广州、深圳、武汉、天津、苏州等国内城市密集发布楼市新政,从优化限购、提高公积金贷款额度到加大信贷支持、发放购房补贴等,多维度释放政策红利,有效激活市场需求,带动楼市热度持续升温。
    经济参考报
    2026-05-06 09:35
  • 热点城市密集出台楼市新政:精准支持刚性改善性需求,高品质供给导向更清晰

    每经记者|包晶晶 每经编辑|杜宇 这几天,深圳、广州、天津等重点城市密集出台楼市优化政策,积极响应4月28日政治局会议释放的“努力稳定房地产市场”信号。 如深圳“定向松绑”核心区限购;广州“穗八条
    每日经济新闻
    2026-05-07 09:43
  • 4月百城新房住宅均价同环比上涨

    中指研究院发布的数据显示,4月,全国100个城市新建住宅平均价格为17129元/平方米,环比上涨0.08%,同比上涨2.18%。其中,一线城市新建住宅价格环比上涨0.39%,同比上涨6.21%。 数
    证券时报网
    2026-05-07 09:41
  • 从“增量扩张”到“存量焕新” 多地城市更新加速推进

    随着城镇化发展进入新阶段,城市发展的逻辑也从“增量扩张”向“存量提质”转变。近期,武汉、成都、深圳等多地出台城市更新新政,旨在盘活低效用地,改善民生福祉,打造宜居、韧性、智慧的城市新样板。在中央财政支
    经济参考报
    2026-05-07 09:40
  • 上海4月二手房成交量创十年同期高点 “量价齐升”显现:4组客户现场加价抢“老破小”

    每经记者|包晶晶 每经编辑|张益铭 市场热潮里,“老破小”借特殊赛道逆袭了。 “一套马路边的‘老破小’,5月3日早上9点半,4组客户看完之后,就在房子里‘现场抢房’,本来房东挂牌150万元,最后涨
    每日经济新闻
    2026-05-07 09:39
  • 华润置地底价70.45亿元摘得原世茂深港国际中心核心地块,7天斥资141亿元获三宗地块

    5月6日,深圳市龙岗区龙城街道G01046-0106宗地成功出让。 据资料显示,本次土地出让仅有一家企业报名竞买,竞得人为深圳市润圳房地产有限公司,该公司为华润置地100%控股子公司。 地块位于龙
    澎湃新闻
    2026-05-07 09:38
  • 售楼处深夜仍在开单!上海五一假期新房二手房成交量同比均两位数上涨

    “手里的二手房挂牌4天就卖掉了。”今年五一,在上海各大新房售楼处,像刘阿姨这样顺利完成旧房出售、打算置换新房的购房者纷至沓来。五一假期,澎湃新闻(www.thepaper.cn)走访上海多个新房售楼处
    澎湃新闻
    2026-05-07 09:37
  • 可持续向未来 金斧大赛佳作即将亮相清丰绿色家居博览会

    5月10日,拥有20年历史的金斧中国家居设计大赛即将亮相第九届中国・清丰绿色家居博览会。本届大赛以“绿色设计”为核心主题启幕评选,历经作品征集、初赛遴选与专业终审,获奖佳作将在第九届中国・清丰绿色家居
    环球网
    2026-05-06 11:19
  • 天津跟进出台楼市新政!

    又一城市跟进出台楼市新政。 4月30日,天津出台11条楼市新政,其中提出,鼓励各区面向各类人才、新市民、青年人、应届大学毕业生等群体发放购房补贴或租房补贴,鼓励购买改善性住房,完善积分落户政策等,同
    证券时报网
    2026-05-06 09:39
  • 楼市热度最高的假期之一!五一期间一线城市二手房成交同比涨40%,武汉新房销售面积翻倍

    今年的五一小长假成为近年来楼市热度最高的假期之一。在多地楼市新政密集落地叠加市场信心持续修复的作用下,全国多个热点城市看房、成交全线走高。 中原地产研究院统计数据显示,五一假期期间,一线城市二手房成
    澎湃新闻
    2026-05-06 09:38
  • 京城楼市实探:“刚需”与“改善”潜力平稳释放

    证券日报记者 陈潇 “五一”假期期间,北京楼市运行态势平稳。《证券日报》记者实地走访发现,多数新房项目未推出大幅促销活动,主要延续前期开盘优惠政策,或通过阶段性营销活动加速去化,整体让利幅度有限;与
    证券日报
    2026-05-06 09:37
  • 前4个月百强房企实现销售总额9004.5亿元

    证券日报记者 陈潇 房地产市场边际修复迹象逐步显现。中指研究院数据显示,2026年1月份至4月份,百强房企(以全口径销售额排序,下同)实现销售总额9004.5亿元,同比降幅较前3个月缩小3.8个百分
    证券日报
    2026-05-06 09:36
  • 多地“好房子”标杆项目接连落地

    证券日报记者 丁蓉 近日,多地“好房子”标杆项目接连落地,保利发展控股集团股份有限公司(以下简称“保利发展”)、越秀地产股份有限公司(以下简称“越秀地产”)等头部房企争相发力“好房子”建设。 上海
    证券日报
    2026-05-06 09:35
  • 新政密集落地 小长假热点城市楼市升温

    “五一”假期前后,广州、深圳、武汉、天津、苏州等国内城市密集发布楼市新政,从优化限购、提高公积金贷款额度到加大信贷支持、发放购房补贴等,多维度释放政策红利,有效激活市场需求,带动楼市热度持续升温。
    经济参考报
    2026-05-06 09:35